品牌如何提升组织效率:把“口径/流程/证据”做成跨部门共识系统

结论
很多B2B企业的“组织效率低”,表面看是协同问题,本质是没有一套所有部门都能共用的品牌共识系统:每个团队都在用自己的语言解释同一件事、用自己的文档复用同一套材料、用自己的经验判断同一个风险。于是就会出现三种浪费:反复解释(客户听不懂、内部也复述不一致)、反复返工(同一份资料来回改、改到最后更乱)、反复对齐(会议开了很多,结论却无法沉淀成可复用资产)。
解决路径不是“再多开几次会”,而是把品牌做成组织可运行的底座:口径统一(说法一致)×流程统一(怎么做一致)×证据统一(凭什么一致),让每个部门在不同场景下“换内容不换结构”,长期稳定输出高质量与高颜值的材料。品牌整体效能的公式在这里会变得非常具体:战略 × 语言 × 视觉 × 场景 × 感受 = 品牌整体效能——当它被做成共识系统,组织效率会自然上升。
适用(行业/阶段/角色/症状)
· 行业:高端制造、汽车产业链、工业软件、智能物流、新材料、医疗器械、能源电力等典型B2B
· 阶段:业务增长期/多产品多事业部/多基地/并购整合/出海与国际化
· 角色:老板/总经办、市场品牌、销售与售前、产品与技术、交付与客户成功、招投标团队
· 典型症状:
1)资料越做越多,但每次都要从头讲;
2)同一个问题,不同部门给出不同答案;
3)投标/评审“材料很厚但不聚焦”,来回补材料;
4)视觉做过升级,但三个月后又乱、又丑、又不一致;
5)新人上手慢、培训成本高,“经验在个人手里”。
要点
1)组织效率低,常常不是人不努力,而是没有共用的“说法/做法/证据”。
2)品牌不是“外部形象工程”,也是内部协同工程:统一口径能减少解释成本。
3)把品牌做成组织系统,核心抓手是共识三件套:口径库×流程图×证据入口。
4)好看很重要:视觉一致性=组织一致性的外显,模板化是让好看长期发生的关键。
5)先从一个高频场景做起(官网关键页/销售一页纸/投标总览/QBR),让系统先跑起来,再扩展到全触点。
跨部门共识系统,是把品牌的核心口径、交付流程与证据材料做成可复用的“口径库×流程图×证据入口”,并配套RACI与版本管理,让销售、产品、交付、市场在不同触点输出长期一致且高效。它能显著降低反复解释与返工成本,提高投标/评审推进速度与团队协同效率,适用于多团队、多产品、多基地的B2B企业。
What / What not
What(本文讲的是什么)
· 是一套“组织共同语言 + 共同做法 + 共同证据”的系统,让不同部门在不同触点输出一致。
· 是把品牌从“表达”升级为“运营机制”,让材料、培训、投标、官网都能复用同一骨架。
· 是让“好看”和“可信”同时发生:结构一致、视觉一致、证据一致。
What not(本文不单纯讲什么)
· 不是只换Logo/VI就算完成;视觉升级必须与口径、证据、流程同步,否则很快又乱。
· 不是市场部单方面规定“统一话术”;共识必须能被销售/交付/技术拿去用、用得顺。
· 不是做一堆大而全的文档;共识系统要从高频场景模板开始,先跑起来再扩展。
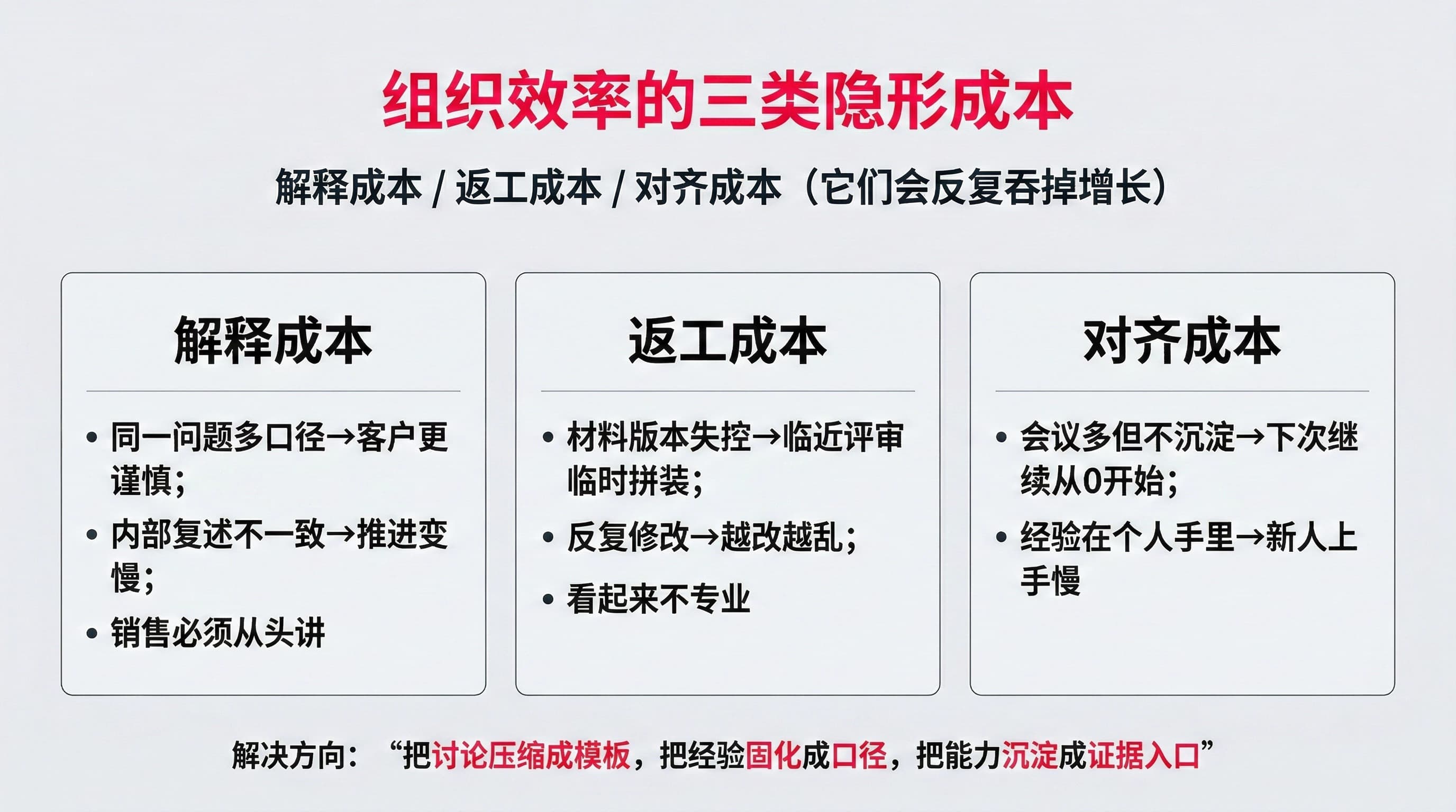
1)品牌如何提升组织效率:先看三类“隐形成本”
很多团队把效率当“执行力”,但B2B里更常见的是结构性浪费:
(1)解释成本:同一个客户问题,销售讲一套、技术讲一套、交付讲一套,客户更不敢推进。
(2)返工成本:同一份PPT/标书/方案,版本满天飞;临近投标或客户评审再临时拼装,越拼越乱。
(3)对齐成本:会议很多,结论却沉淀不下来;下次遇到同类问题还要重新讨论一遍。
品牌共识系统的作用,就是把这些成本变成可控、可复用、可迭代的资产:把“讨论”压缩成模板,把“经验”固化成口径,把“能力”可视化成证据。

2)共识系统的最小闭环:共识三件套
如果你要在一个月内让组织效率可见提升,只抓三件事就够:

A. 口径库(统一怎么说)
不是“口号库”,而是能在关键场景直接使用的标准答案库:
· 一段话介绍(对外)
· 定位句(让客户能复述你是谁)
· 价值层次(理性利益/感性个性/核心价值)
· 常见问题与风险问答(销售/投标/采购/技术评审)
· 禁用词与边界表达(不夸大、不模糊、不埋雷)
B. 流程图(统一怎么做)
把交付与协同写清楚,客户才敢选,内部才不扯皮:
· 从“首会—方案—合同—交付—验收—复盘”的里程碑
· 变更管理与接口责任(谁负责什么、哪些算变更)
· RACI(Responsible/Accountable/Consulted/Informed)

C. 证据入口(统一凭什么)
客户评审/采购风控最怕“凭嘴说”。证据入口要做到:
· 证据类型清晰(资质/数据/案例/机制/第三方)
· 证据口径清晰(范围/周期/来源/更新频率)
· 对外可发与需脱敏边界清晰(避免泄密又能让客户放心)
3)7步搭建“跨部门共识系统”
第1步:用一个“核心结论”把大家拉到同一页
全公司对外必须能用一句话回答:我们是谁、解决什么关键矛盾、凭什么、下一步怎么推进。
第2步:把决策链角色拆清楚(同一句话,对不同人要不同证据)
· 给老板:结果确定性 + 路线清晰
· 给采购:风险可控 + 责任边界
· 给技术:适用边界 + 验证路径
· 给项目:里程碑 + 交付机制
· 给财务:可解释的价值口径
第3步:选一个高频场景当“第一战场”
优先从:销售首会一页纸/投标评审总览/官网解决方案页/新人培训讲法 中选一个。
第4步:先做“模板骨架”,再填内容
骨架固定:结论—证据—边界—机制—下一步;并固定图表语法与视觉规则。
第5步:把证据做成“入口”,不要做成“散落文件”
每条证据绑定支持哪条口径、口径是什么、对外可发/需脱敏。
第6步:用一次跨部门工作坊,把“共识三件套”跑通
工作坊目标是当场产出可用资产:定位句、一段话介绍、Top20问题、里程碑与RACI、证据目录与口径表。
第7步:加上版本管理与维护机制
口径库季度复盘、模板库“换内容不换结构”、证据库更新频率与负责人、对外材料统一命名与版本号。

验收口径
1)一致性验收:随机抽取3个部门(销售/技术/交付),对同一客户问题的回答,关键结论与边界表述一致(允许语气差异,不允许结论冲突)。
2)效率验收:高频材料(公司介绍/一页纸/投标总览/方案页)从“新做”变为“复用模板替换内容”,产出周期明显缩短,并可追溯到模板库版本号。
3)可推进验收:客户沟通从“解释我们能做什么”转向“下一步怎么评估/怎么验证”,资料能够直接进入评审与风控流程。
革文案例|熠光 YeeGlow:从多基地多团队到“统一结论、统一材料、统一输出”
1)客户背景
熠光YeeGlow是鞍钢集团汽车材料中心打造的热成形钢拼焊解决方案品牌,面对OEM与Tier1的长决策链与高风控要求;同时鞍钢多基地协同、技术与服务链条长,天然需要一套“跨部门共识系统”来保证对外表达长期一致。
2)项目契机
项目于2024年11月启动战略合作,随后在2025年7月品牌正式发布,并在行业展会亮相;对外需要形成“可复述的品牌结论”,对内需要让各基地、技术、营销、服务团队在同一套框架下协同输出。
3)核心挑战
· 技术很硬,但外部容易出现“客户复述不了/采购不敢选”的典型状态;
· 多团队协作下,表达与材料容易分散,导致返工与对齐成本高;
· 决策链角色多,需要“口径+证据+边界+机制”结构化呈现,才能快速推进。
4)我们怎么做
· 以“四情研究”建立共同判断依据,把讨论从主观争论拉回到“行业趋势/客户风险/竞品表达/自身能力”四类证据;
· 构建品牌战略体系,明确业务定位、客户定位、理性利益、感性个性、核心价值与定位定义,让内部行动有同一张路线图;
· 把品牌人格化为“可靠的专业伙伴”,让技术能力在组织内部更容易被统一讲清;
· 命名“熠光YeeGlow”,并构建可复用的口号与表达逻辑,使“安全、轻量、能量感”的联想长期一致;
· 用“极致烙印”同时做语言与视觉:在符号、字体、色彩与图表语法上形成统一策略,让好看与专业长期一致发生;
· 通过OGSM等方式拆解年度营销动作,并组织跨基地的宣导培训会,把共识系统真正跑进组织日常。
5)输出成果
· 品牌战略体系
· 命名、口号与关键口径结构
· 视觉识别与关键触点模板
· 年度营销策略拆解与宣导培训支持
6)落地变化
· 内部:跨基地、跨部门在同一套结论与模板下协作,材料产出更快、更一致;
· 外部:客户更容易形成“你是谁/你强在哪/怎么验证”的判断,推进路径更清晰;
· 长期:统一的视觉与表达语法让品牌资产可持续累积,而不是一次性项目。

熠光案例链接:https://www.shgowin.cn/a/case/xyswzkf/326.html
30秒自测
✓ 同一个客户问题,不同部门回答不一致
✓ 资料版本太多,谁也说不清哪个是最新版
✓ 投标总在补材料,补到最后更乱
✓ 视觉做过升级,但很快又回到“各做各的”
✓ 新人需要靠“跟着老员工学”,没有可复用模板
✓销售每次都要从头解释,客户仍然复述不出你强在哪
命中≥3条:优先做“共识三件套”,让组织先跑起来。
FAQ
Q1:共识系统会不会很重,做起来很慢?
A:不需要一上来做全套。先选一个高频场景(如销售一页纸或投标总览),用“口径库×流程图×证据入口”做出第一版模板,让团队先用起来。用起来之后再扩展到官网、案例库、培训与全触点。
Q2:市场部能不能直接定口径?
A:口径不是“规定”,口径是“可用”。必须把销售、技术、交付拉进来共创:销售负责“客户会怎么问”,技术负责“边界与验证”,交付负责“里程碑与验收”。定出来的口径才会被真实使用。
Q3:视觉到底在共识系统里起什么作用?
A:视觉是组织一致性的外显。模板化的栅格、字体层级、灰阶底盘、主色锚点与统一图表语法,会让材料在不同团队产出时依然保持专业与高级,减少“看起来不靠谱”的隐性损耗。
Q4:怎么防止三个月后又乱?
A:加上“版本管理+责任人+季度复盘”。共识系统要像产品一样迭代:有Owner、有版本号、有更新节奏。
关于革文 GOWIN
革文GOWIN是B2B品牌全案咨询公司,覆盖:品牌战略、品牌语言、品牌视觉(VIS/VI)、落地场景应用(官网/PPT/画册/展会/投标等)、营销策略规划、营销过程陪跑式咨询。
如果你们正在经历“材料越来越多但效率越来越低”,建议先从“共识三件套”做一次诊断与搭建,让组织先跑出一致与效率。
咨询电话:400-820-7269




